声明:最终以安徽省教育招生考试院(www.ahzsks.cn)和安徽省成人高校招生网(crbm.ahzsks.cn)发布的信息为准。

安徽成人学历提升热线

17333258710

您现在的位置:安徽成人高考 > 成考高起专 > 语文 > 模拟试题 >

2024年安徽成人高考高起专《语文》备考预测卷八

发布时间:2023-06-14浏览:2872次 编辑:罗老师 收藏文章

为更好备战2024年成人高考,快师教育安徽成考网根据历年考试试题编写了预测卷与答案,并发布如下。由于题目都是自行整理而来的,故仅供广大考生参考,如有疑问或想要提供更多科目练习题的,可直接在线留言咨询。

安徽成考高起专语文预测题

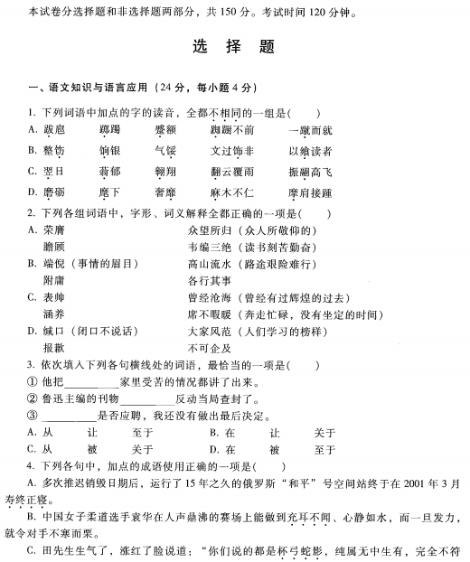
2023安徽成考高起专语文预测卷八-01

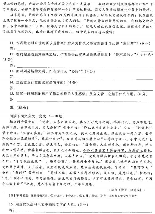
2023安徽成考高起专语文预测卷八-02

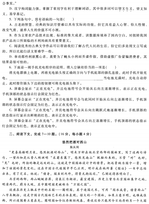
2023安徽成考高起专语文预测卷八-03

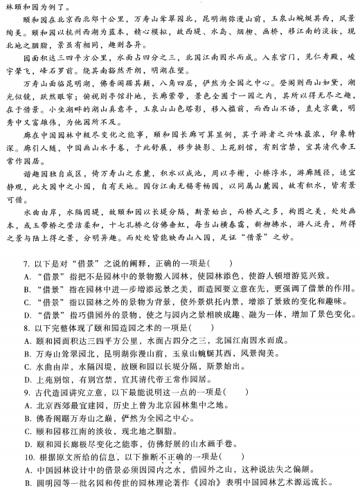
2023安徽成考高起专语文预测卷八-04

2023安徽成考高起专语文预测卷八-05

2023安徽成考高起专语文预测卷八-06

评论

0人参与,0条评论

全部评论(0)

还没有评论,快来抢沙发吧!

学历提升报名热线:17333258710

地址:安徽省合肥市蜀山区长江西路200号置地投资广场8楼

网站版权Copyright © 快师教育所有 备案号: 皖ICP备17016797号-2

历年真题|考试科目|报考专业|招生院校|网站地图|关于安徽成考网