声明:最终以安徽省教育招生考试院(www.ahzsks.cn)和安徽省成人高校招生网(crbm.ahzsks.cn)发布的信息为准。

安徽成人学历提升热线

17333258710

您现在的位置:安徽成人高考 > 成考高起专 > 语文 > 辅导讲义 >

高起专语文阅读理解之现代文阅读

发布时间:2023-07-06浏览:2654次 编辑:刘老师 收藏文章

高起专语文阅读理解

      一、议论文

议论文三要素:论点、论据、论证

1、论点

常见问法:这篇文章(这段文字)的论点是什么?作者的观点是什么?文章论述的问题是什么?

如何寻找:①标题。②开头。③结尾。④开头和结尾没有出现的情况下,找准要点的提示性词语:如“首先应当是”“也应当是”“还应当是”。⑤分析论据可以看出它证明什么,肯定什么,支持什么,这就是论点。

2、论据

常见问题——区分论据类型

类型:理论论据(道理论据)、事实论据

3、论证

常见问题:某一部分运用了什么论证方法?并说明这种论证方法所起到作用。

论证方法:演绎法、归纳法、比较法(类比法、对比法)、例证法、引证法、比喻论证

其他考察方式:对文章本身内容的理解

      二、记叙文或散文

(一)概括题

提问方式:这篇文章讲了一个什么故事?文章的思想感情是什么?答题思路:概括故事——人+事

思想感情——人+事+情感

答题格式:此文记叙了(描写了、说明了)……的故事(事迹、经过、事件、景物),表现了(赞美了、据示了、讽刺了、反映了、歌颂了、揭露了、批判了)或抒发了……的感情。

(二)含义题

提问方式:文中画线句子有什么含义?如何理解文中加点词语?答题思路:表层含义+深层含义

答题格式:“XX”一词原指……,这里指……,起到了……的作用。(句子意思+联系前后文+思想感情)

(三)作用题

提问方式:

1、文中画线句子有什么作用?

2、文中XX的内容有什么作用?答题思路:结构+内容

结构上:

开头:设置悬念﹔做铺垫;埋下伏笔;吸引兴趣;开启下文引出后文;开篇点题;点明主旨。

中间:承上启下、引出下文

结尾:①揭示主旨、卒章显志;②升华主旨、深化主旨;③首尾呼应;④照应标题;⑤引发思考;意料之外,情理之中。

内容上:

通过……内容情节的描写,形象地表达了揭示了呼吁了……的情感心理品质道德。

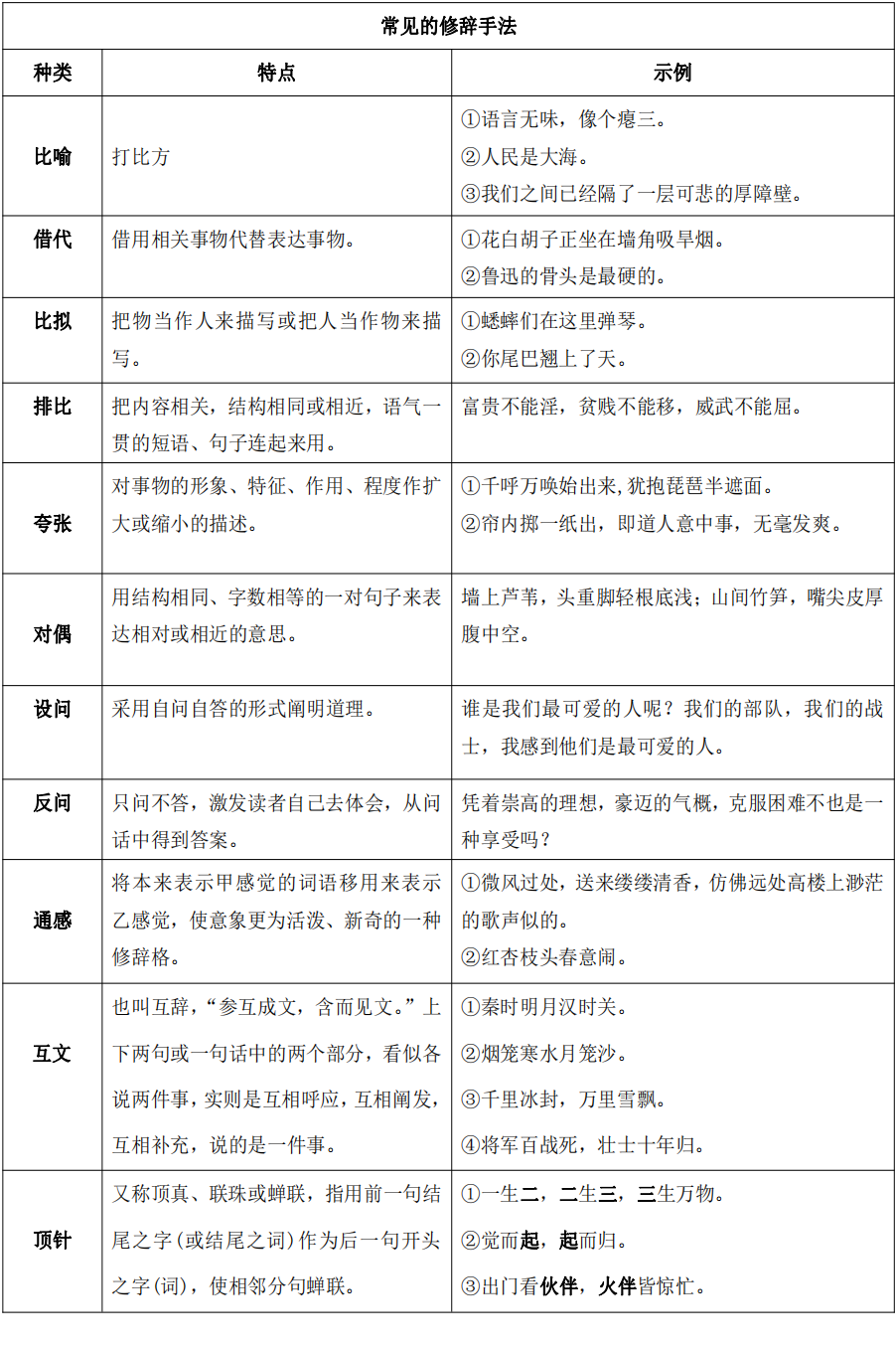
(四)修辞题

修辞方法

修辞方式

提问方式:

1、划线句子主要运用了什么修辞,有什么作用?

2、文中第*段主要运用了什么修辞,请你谈谈这中修辞的运用有什么好处?

答题思路:修辞+作用(①修辞本身的作用。②修辞在句中的作用。)+情感常见修辞方法及作用(注意;答题时必须结合相关语句分析)

(1)比喻、拟人:形象生动。

(2)夸张:突出强调。

(3)排比:增强气势。

(4)反复:突出强调。

(5)设问:引人注意。

(6)反问:加强语气。

(五)赏析题

提问方式:

1、请你赏析文中某某画线句子。

2、请你谈谈划线句子有什么表达效果或有什么妙处。答题方法:①找修辞。②找关键词(描写、感情色彩词)

特别提醒:想要了解更多关于高升专考试各科历年真题、历年分数线、备考资料等相关考试信息,可以在线咨询或在留言板留言咨询~

相关推荐

评论

0人参与,0条评论

全部评论(0)

还没有评论,快来抢沙发吧!

学历提升报名热线:17333258710

地址:安徽省合肥市蜀山区长江西路200号置地投资广场8楼

网站版权Copyright © 快师教育所有 备案号: 皖ICP备17016797号-2

历年真题|考试科目|报考专业|招生院校|网站地图|关于安徽成考网