安徽成人学历提升热线
您现在的位置:安徽成人高考 > 成考最新资讯 >
2023年安徽科技学院专升本网络工程专业考试大纲
2023年安徽科技学院专升本计算机科学与技术专业考试大纲
2023年安徽科技学院专升本市场营销专业考试大纲
2023年安徽科技学院专升本生物科学专业考试大纲
2023年安徽科技学院专升本粮食工程专业考试大纲
2023年安徽科技学院专升本机电技术教育专业考试大纲
2023年安徽科技学院专升本国际经济与贸易专业考试大纲
2023年安徽科技学院专升本土木工程专业考试大纲
2023年安徽科技学院专升本会计学专业考试大纲
2023年安徽科技学院专升本电气工程及其自动化专业考试大纲
2023年安徽科技学院专升本财务管理专业考试大纲
2023年安徽科技学院专升本烹饪与营养教育专业考试大纲
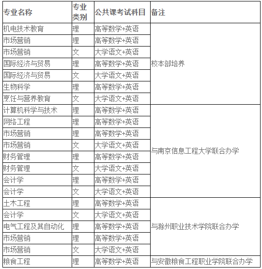
招生专业及公共课考试要求
【特别提醒】获取更多电子备考资料,或者想了解更多成考考试相关信息,可以在评论区留言或电话联系:17333258710 !!!
还没有评论,快来抢沙发吧!
推荐专业:中西医临床医学 、护理学
层次:本科院校
推荐专业:车辆工程 、电子商务
推荐专业:行政管理 、人力资源管理
推荐专业:旅游管理 、法学
微信扫码添加老师一对一咨询解答
安徽成考微信公众号
地址:安徽省合肥市蜀山区长江西路200号置地投资广场8楼
网站版权Copyright © 快师教育所有 备案号: 皖ICP备17016797号-2
历年真题|考试科目|报考专业|招生院校|网站地图|关于安徽成考网
评论
全部评论(0)
还没有评论,快来抢沙发吧!