声明:最终以安徽省教育招生考试院(www.ahzsks.cn)和安徽省成人高校招生网(crbm.ahzsks.cn)发布的信息为准。

安徽成人学历提升热线

17333258710

您现在的位置:安徽成人高考 > 成考专升本 > 高等数学一 > 辅导讲义 >

2021年安徽成人高考专升本《高等数学一》考试大纲

发布时间:2020-12-17浏览:5287次 编辑:刘老师 收藏文章

安徽成人高考报名考试在即,快师教育整理出了2021年安徽成人高考专升本高等数学一最新考试大纲,考生可以在线学习使用。安徽省各成考高校招生专业也已经公布出来,考生可以根据专业来选择各科目考试大纲,以下是高等数学一考试大纲具体内容展示,考生可以先行了解。

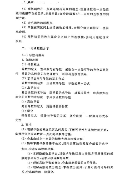
2019年安徽成人高考专升本高等数学一考试大纲_01

2019年安徽成人高考专升本高等数学一考试大纲_02

2019年安徽成人高考专升本高等数学一考试大纲_03

查看完整考试大纲请点击下载→2021年安徽成人高考专升本高等数学一考试大纲

     安徽成人高考专升本其它科目考试大纲推荐

2021年安徽成人高考专升本《政治》考试大纲

2021年安徽成人高考专升本《英语》考试大纲

2021年安徽成人高考专升本《民法》考试大纲

2021年安徽成人高考专升本《高等数学二》考试大纲

2021年安徽成人高考专升本《大学语文》考试大纲

2021年安徽成人高考专升本《教育理论》考试大纲

评论

0人参与,0条评论

全部评论(0)

还没有评论,快来抢沙发吧!

学历提升报名热线:17333258710

地址:安徽省合肥市蜀山区长江西路200号置地投资广场8楼

网站版权Copyright © 快师教育所有 备案号: 皖ICP备17016797号-2

历年真题|考试科目|报考专业|招生院校|网站地图|关于安徽成考网