声明:最终以安徽省教育招生考试院(www.ahzsks.cn)和安徽省成人高校招生网(crbm.ahzsks.cn)发布的信息为准。

安徽成人学历提升热线

17333258710

您现在的位置:安徽成人高考 > 成考专升本 > 民法 > 辅导讲义 >

2021年成人高考专升本《民法》考情考点八

发布时间:2021-08-07浏览:1269次 编辑:刘老师 收藏文章

成人高考专升本民法考点知识比较多且杂,所以考生需要记忆的内容很多。为此快师教育整理出2021成人高考专升本《民法》相关考情考点,考生可以对照着进行背诵和记忆。同时快师教育网站也有大量的真题和模拟题,考生可直接在线练题,也可以在快师教育报名参加培训,具体可咨询17333258710进行了解。

2021年成人高考专升本《民法》考情考点

六、占有

(一)占有的概念:是对物在事实上的占领、控制,是独立于所有权及他物权的一项制度

(二)占有的分类:有权与无权,恶意与善意,直接与间接,自主与他主

(三)占有的保护:返还原物的请求权,排除妨害或者消除危险请求权,损害赔偿请求权

第三部分 债权

一、债的概述

(一)债的概念:是指按照合同的约定或者法律的规定,在当事人之间产生的特定权利和义务关系

(二)债的特征:反映财产流转关系,为特定主体之间的法律关系,客体是债务人的特定行为,目的须通过债务人特定行为实现,发生具有哦任意性和多样性

(三)债的分类☆

以发生原因为标准:意定之债,法定之债

以债的标的物是否特定:特定物之债,种类物之债

有无选择性:简单之债,选择之债

另外有按份之债与连带之债,单一之债与多人之债,主债与从债等

(四)债的发生原因☆

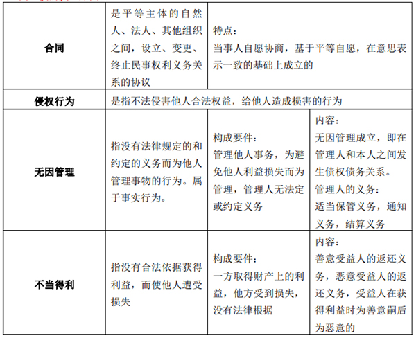
2021年成人高考专升本《民法》考情考点1

(五)债的保全

2021年成人高考专升本《民法》考情考点2

概念:指法律为防止因债务人的财产不当减少给债权人的债权带来危害,允许债权人代债务人之位向第三人行使债务人的权利,或者请求法院撤销债务人与第三人的民事行为的法律制度

     成人高考专升本民法复习资料

成人高考专升本《民法》考情考点七

成人高考专升本《民法》考情考点六

成人高考专升本《民法》考情考点五

成人高考专升本《民法》考情考点四

成人高考专升本《民法》考情考点三

评论

0人参与,0条评论

全部评论(0)

还没有评论,快来抢沙发吧!

学历提升报名热线:17333258710

地址:安徽省合肥市蜀山区长江西路200号置地投资广场8楼

网站版权Copyright © 快师教育所有 备案号: 皖ICP备17016797号-2

历年真题|考试科目|报考专业|招生院校|网站地图|关于安徽成考网